Журнал РАДИОЛОЦМАН, октябрь 2016
Mark Cherry
EDN
Датчик температуры можно использовать для прерывания микроконтроллера, если измеренная температура выйдет за установленные границы. Если вам нужно контролировать более одной точки нагрева, потребуется несколько датчиков температуры. Когда один из датчиков обнаруживает состояние перегрева, микроконтроллер переходит к принятию соответствующих защитных мер. Но часто бывает проще и дешевле просто отключить аварийную цепь от источника питания, не привлекая микроконтроллер.
![]() |
||
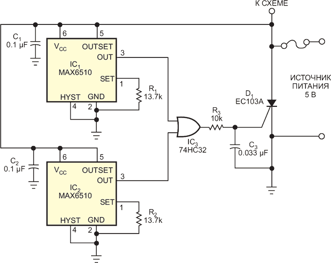
| Рисунок 1. | Схема тепловой защиты содержит шунтирующий тиристор D1, управляемый термовыключателями IC1 и IC2. |
|
Показанная на Рисунке 1 простая схема тепловой защиты содержит два термовыключателя IC1 и IC2, активному состоянию выходов которых соответствуют высокие уровни напряжения. Резисторами R1 и R2 устанавливаются температурные пороги этих ключей, а их выходы подключены к входам логического элемента «ИЛИ» (IC3). При большем количестве термовыключателей, соответственно, потребуется логический элемент с бóльшим количеством входов. Когда вследствие перегрева на любом из входов появится «лог. 1», на выходе вентиля «ИЛИ» установится высокий уровень напряжения, включающий тиристор, который закоротит источник питания и сожжет предохранитель.
Для исключения ложных срабатываний тиристора вы должны принять определенные меры предосторожности. Причиной нежелательных переключений могут быть ложные сигналы высокого уровня на выходе IC3, вызванные помехами на шине питания. Включенный тиристор уже не вернется в исходное состояние, и предохранитель сгорит. Поэтому в схему добавлен образованный элементами R3 и C3 небольшой RC-фильтр, предназначенный для подавления любых импульсных помех, возникающих на управляющем электроде тиристора и способных привести к его включению.




Купить MAX6510 на РадиоЛоцман.Цены


