ЖК индикаторы и дисплеи KEEN SIDE

Сигнализация на 5 зон

Andy Collinson

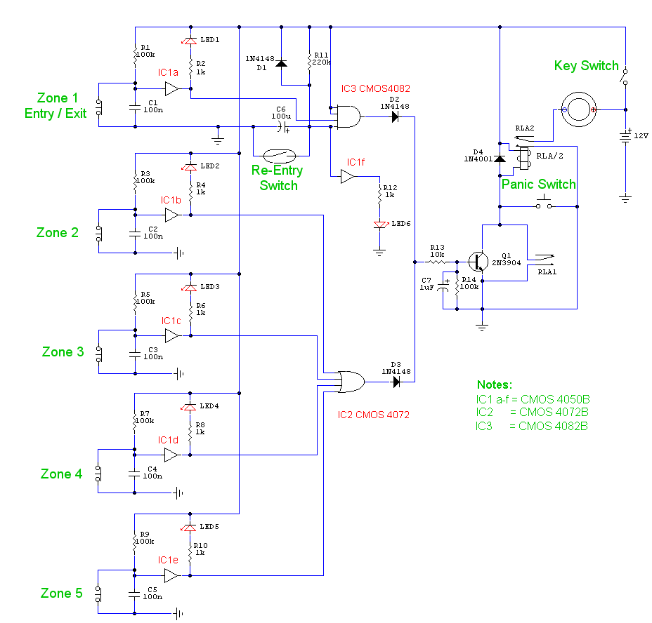
Устройство представляет собой готовую сигнализацию с 5 независимыми друг от друга зонами, которое подойдет для малого офиса или домашнего применения. В устройстве используется всего 3 интегральных схемы на комплементарных транзисторах. Имеется зона входа выхода (зона с временной задержкой перед постановкой на сигнализацию), 4 непосредственных зоны обнаружения и тревожная кнопка. Для каждой зоны есть свой индикатор - индикатор "система на охране". Все зоны используют обычные контакты на замыкание. Это могут быть микро-переключатели, или стандартные датчики сигнализаций, которые могут быть куплены в обычных магазинах и установлены в дверные проходы или на стекла. (ИК-датчики, датчики на разбитие стекла и т.д.). Первая зона используется для того, чтобы включать и выключать сигнализацию. В ней предусмотрена временная задержка. Зоны 2-5 - обычные зоны, которые срабатывают незамедлительно.

АЦП азиатских производителей. Часть 3. Многоканальные АЦП с синхронной выборкой

Сигнализация на 5 зон

Перевод: Cold_mount, по заказу РадиоЛоцман

На английском языке: 5 Zone Alarm System

ТМ Электроникс. Электронные компоненты и приборы. Скидки, кэшбэк и бесплатная доставка
Для комментирования материалов с сайта и получения полного доступа к нашему форуму Вам необходимо зарегистрироваться.
Имя