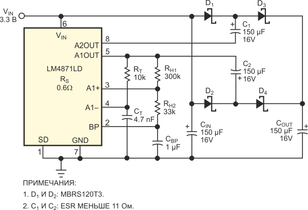
Схема зарядового насоса легко повышает напряжение 3.3 В до 5 В при токе 500 мА (Рисунки 1 и 2). Технически реализуемой и практичной эту схему делает аудио усилитель мощности LM4871LD благодаря своему низкому выходному сопротивлению, дешевизне, компактным размерам и способности рассеивать большую мощность. Выходное сопротивление имеет среднее значение 0.6 Ом: 0.5 Ом относительно земли, и 0.7 Ом относительно VIN. Поскольку микросхема изготовлена по технологии КМОП, напряжение на каждом выходе может изменяться от нижней до верхней шины питания, за вычетом небольшого падения на сопротивлениях выходных транзисторов. Безвыводной корпус меньше, чем SO-8, но припаянный теплоотводящей площадкой на плату с одним квадратным дюймом меди толщиной 35 мкм, он обеспечивает тепловое сопротивление 56 °C/Вт. Эта высокая теплопроводность в совокупности с низким выходным сопротивлением позволяет каждому из двух выходов LM4871 непрерывно пропускать ток около 1 А в полном диапазоне рабочих температур до 85 °C. Внутренняя схема отключения при перегреве защищает устройство от перегрузок, а вход выключения позволяет снижать потребляемый устройством ток до значения менее 1 мкА.
![]() |
||
| Рисунок 1. | Используя крошечный аудиоусилитель, можно сделать преобразователь, повышающий 3.3 В до 5 В при достаточно большом выходном токе. |
|
Полная схема преобразователя, включая эквивалентные внутренние компоненты, показана на Рисунке 2. Усилитель IC1 сконфигурирован RC-генератором, напоминающим схему на таймере 555. Конденсатор CT заряжается через резистор RT до напряжения, установленного резистивным делителем RH1, RH2, заставляя усилитель переключаться из одного состояния в другое под влиянием положительной обратной связи, образованной резисторами RH. Оставшиеся внутренние элементы обратной связи и резисторы смещения, подключенные к IC2, превращают его в простой инвертор, смещенный к середине питания. В результате на выходах усилителя формируются изменяющиеся от шины до шины противофазные сигналы с коэффициентом заполнения 50% и частотой, примерное значение которой можно рассчитать, воспользовавшись следующей формулой:

f = 44 … 53 кГц.
Выходное напряжение на конденсаторе COUT можно рассчитать с помощью следующей формулы:

где
IOUT – средний выходной ток;
VD – падение напряжение на диоде при токе IOUT;
RS – сопротивление источника IC1 и IC2;
ESR – ESR конденсаторов C1 и C2;
C – емкость конденсаторов C1 = C2.
![]() |
||
| Рисунок 2. | Эта эквивалентная схема показывает внутреннее устройство аудиоусилителя LM4871LD. |
|
Еще одна формула позволяет приблизительно оценить эффективное выходное сопротивление под нагрузкой:

где RD – сопротивление диода при токе IOUT. При использовании компонентов с номиналами, указанными на Рисунке 1, схема может преобразовать 3.3 В в напряжение 5 В при токе нагрузки 0.5 А с КПД 78%. Если потребуется обеспечить более качественную стабилизацию, можно, пожертвовав небольшой частью выходного тока, добавить в схему LDO регулятор напряжения, такой например, как LP3961. При токе нагрузки 500 мА дополнительное падение напряжения на нем составит всего 150 мВ. Его добавление намного повысит коэффициент стабилизации по входному напряжению и нагрузке в диапазоне выходных токов от 0 до 500 мА (Рисунок 3). Используя схемы на Рисунках 1 и 3, можно также напряжение 2.5 В повышать до 3.3 В при выходном токе 500 мА.
![]() |
||
| Рисунок 3. | Добавив линейный регулятор, можно улучшить качество стабилизации схемы, изображенной на Рисунке 1. |
|






Купить LM4871 на РадиоЛоцман.Цены


