Во многих приложениях требуется измерение очень низких сопротивлений, включая, в частности, анализ целостности предохранителей, определение характеристик реле и оценку сверхпроводников. На рынке представлен широкий спектр оборудования, предназначенного для решения этой задачи, но эти устройства непомерно дороги и не могут быть практически интегрированы во многие приложения вне лаборатории. Распространенный недорогой и компактный метод измерения сопротивления заключается в подаче известного постоянного тока в неизвестный резистор, измерении результирующего напряжения и расчете сопротивления с использованием закона Ома. К сожалению, для очень низких сопротивлений ток, необходимый для получения напряжения, достаточно хорошо отличимого от окружающего шума, становится практически неосуществимо большим.
![]() |
|
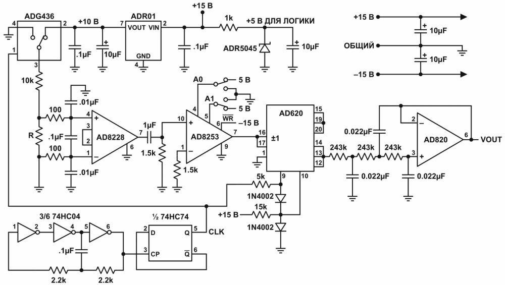
| Рисунок 1. | Прозрачная конфигурация усилителя AD8253 позволяет пользователю вручную устанавливать коэффициент усиления в соответствии с Таблицей 1. |
На Рисунке 1 представлена полная схема недорогого программируемого синхронного усилителя, предназначенного для измерения сопротивлений в микроомном диапазоне. Переменное напряжение генерируется путем коммутации тока в неизвестное сопротивление. Импульс тока 1 мА формируется с помощью аналогового коммутатора ADG436, который поочередно подключает напряжение 10 В (от прецизионного опорного источника ADR01) и землю к последовательному соединению резистора 10 кОм и неизвестного сопротивления. Результирующее неощутимо малое переменное напряжение затем подается на инструментальный усилитель AD8228, коэффициент усиления которого установлен равным 100. AD8228 хорошо подходит для первого каскада усиления благодаря низкому уровню шумов. За AD8228 следует программируемый инструментальный усилитель AD8253, коэффициент усиления которого можно установить равным 1, 10, 100 или 1000 в зависимости от величины измеряемого сопротивления. В схеме на Рисунке 1 вывод /WR микросхемы AD8253 подключен к отрицательной шине питания, устанавливая прозрачный режим входной защелки, в котором пользователь имеет возможность вручную задавать коэффициент усиления в соответствии с Таблицей 1. Коэффициент усиления системы чрезвычайно стабилен при изменении температуры благодаря малому дрейфу усиления микросхем AD8228 и AD8253. Для извлечения информации об амплитуде используется балансный демодулятор AD630, который синхронно выпрямляет усиленный сигнал. Активный трехполюсный фильтр нижних частот на микросхеме AD820 подавляет все внеполосные частоты и пропускает полезный внутриполосный сигнал с передаточной функцией 50 мВ/мОм при максимальном усилении системы.
| Таблица 1. | Логические уровни для прозрачного режима AD8253 |
||||||||||||||||||||
|
|||||||||||||||||||||
Система полностью автономна, и пользователю необходимо только обеспечить питание ±15 В. Генератор с частотой 1 кГц, построенный на основе обычных недорогих цифровых микросхем, формирует сигнал CLK, управляющий секциями возбуждения и демодуляции системы. Питание 5 В для этих микросхем берется с шины 15 В и стабилизируется шунтовым регулятором ADR5045.
![]() |
|
| Рисунок 2. | Выходное напряжение системы для различных длин медного провода сечением 0.82 мм2, измеренное в лаборатории, показывает, что сопротивление равно 213.58 мкОм/см. |
Выходное напряжение системы линейно во всем диапазоне, как видно из Рисунка 2.
![]() |
|
| Рисунок 3. | Ошибка измерения системы, где шум на кривой обусловлен человеческим фактором при размещении измерительных щупов, а наклон кривой – небольшой погрешностью усиления системы. |
Рисунок 3 иллюстрирует ошибку измерения системы. Линейность системы дополнительно демонстрируется на Рисунке 4.
![]() |
|
| Рисунок 4. | Линейность системы демонстрируется выходным напряжением системы при размещении измерительных щупов на проводе на расстояниях 1, 2, 4, 8 и 16 см друг от друга. |
Материалы по теме
- Datasheet Analog Devices AD620
- Datasheet Analog Devices AD820AR
- Datasheet Analog Devices AD8228ARZ
- Datasheet Analog Devices AD8253
- Datasheet Analog Devices ADG436
- Datasheet Analog Devices ADR01
- Datasheet Analog Devices ADR5045
- Datasheet Texas Instruments SN74HC04
- Datasheet Texas Instruments SN74HC74







Купить AD620 на РадиоЛоцман.Цены


