ARINC 429 – спецификация компьютерной шины, разработанная фирмой ARINC, которая определяет стандарты аппаратного обеспечения и протоколов для передачи цифровых данных между системами авионики в авиатранспортной отрасли. Схемы, реализующие элементы стандарта 429, часто являются неотъемлемой частью управляющей и сенсорной электроники, предназначенной для авиационных приложений. Для этих целей предлагаются специализированные микросхемы, но они, как правило, требуют нестандартных источников питания (например, ±15 В) и параллельных интерфейсов большой разрядности. Поэтому иногда бывает неудобно встраивать их в конструкции на базе микроконтроллеров с напряжением питания 5 В. Схема на Рисунке 1 обслуживает часть Tx (передача/вывод) спецификации 429. В конструкции с использованием одной шины питания 5 В и микросхем серии 74HC реализована функция высокоскоростной передачи данных, совместимая со стандартом ARINC-429.
![]() |
|
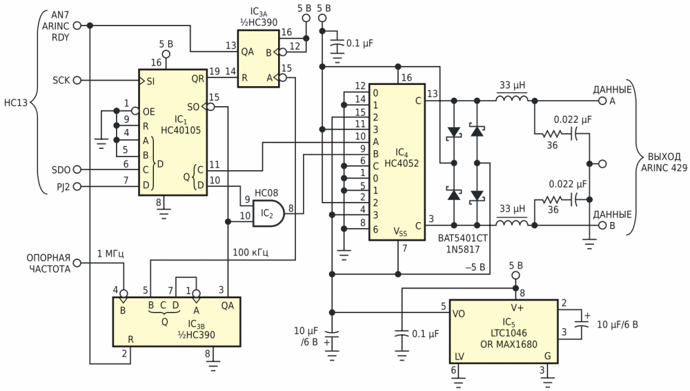
| Рисунок 1. | Этот передатчик ARINC 429 работает от одного источника питания 5 В и удовлетворяет всем требованиям синхронизации стандарта 429. |
Физической средой передачи данных для стандарта 429 является экранированная витая пара 78 Ом, в которой используется комплементарный дифференциальный биполярный сигнал RZ (return-to-zero, возвращение к нулю) (Рисунок 2). Уровни напряжений, формируемых двухфазным драйвером, чисто дифференциальные; например, когда уровень напряжения на выходе ДАННЫЕ A на Рисунке 1 равен 5 В, а на выходе ДАННЫЕ B уровень равен –5 В, дифференциальная разность составляет 10 В. Помимо уровней сигналов в системе 429 должны тщательно контролироваться времена нарастания и спада, чтобы соответствовать спецификации стандарта. Такой контроль ограничивает как внутрикабельные перекрестные помехи, так и электромагнитное излучение, которое может создавать помехи чувствительным системам связи и навигации самолета. Работа передатчика на Рисунке 1 сосредоточена вокруг микросхемы IC1 – памяти FIFO объемом 4 бита × 16 слов. Последовательный поток битов ARINC поступает от синхронного последовательного периферийного интерфейса микроконтроллера (SPI) на вход C микросхемы IC1, которая буферизует поток данных. Кроме того, вход D микросхемы IC1 выполняет функцию буферизации бита разрешения ARINC (порт J микроконтроллера, бит 2). При низком уровне этот бит отключает логику передатчика ARINC и разрешает другим периферийным устройствам системы использовать аппаратный интерфейс SPI.
![]() |
|
| Рисунок 2. | Спецификация ARINC предъявляет жесткие требования к формам сигналов. |
Биты A и B микросхемы IC1 остаются неиспользуемыми. Высокая скорость передачи данных ARINC 100 кГц определяется опорной частотой 1 МГц, подаваемой на микросхему IC3A делителя на 10. Сигнал частотой 100 кГц управляет входом сдвига (SO) микросхемы IC1 и логическим элементом IC2, разрешающим прохождение импульсов. Наличие битов в FIFO микросхемы IC1 (на что указывает QR = 1) сбрасывает бит ARINC RDY в счетчике IC3B и разрешает работу IC3A. Если бит D микросхемы IC1 (вывод 10) также имеет высокий уровень, он разрешает прохождение прямоугольных импульсов 100 кГц на мультиплексор IC4. В результате происходит последовательное подключение напряжений –5, 0 и 5 В на выводы выходных сигналов данных A/B и формирование импульсов, совместимых по форме со стандартом ARINC. Цепочки LRC на выходе обеспечивают соответствие требованиям стандарта 429 по времени нарастания и спада. Для формирования каждого 32-разрядного выходного слова, соответствующего стандарту 429, схема должна обработать пять 8-разрядных байтов SPI. Формат битов SPI показан в Таблице 1. Первые четыре байта в Таблице 1 объединяются, образуя 32-битное слово ARINC 429. 32-разрядное слово, читаемое справа налево, начинается с байта 1 (опять же, читаемого справа налево), затем оно переходит в байт 2 и т. д.
| Таблица 1. | Формат битов SPI | ||||||||||||||||||||||||||||||||||||||||||||||||||||||||||||||||||||
|
|||||||||||||||||||||||||||||||||||||||||||||||||||||||||||||||||||||
| L…L – метка (старший бит передается первым) SDI – идентификаторы источника/приемника N…N – 19 битов данных (могут включать поля SDI и SSM; младший бит передается первым) SSM – матрица признака/статуса OPB – Паритетный бит четности (делает общее количество битов «1» в 32-разрядном слове нечетным) |
|||||||||||||||||||||||||||||||||||||||||||||||||||||||||||||||||||||





Купить CD74HC08 на РадиоЛоцман.Цены


