Источники питания KEEN SIDE

ГУН на КМОП триггере Шмитта

Lingxing Microelectronics CD4584

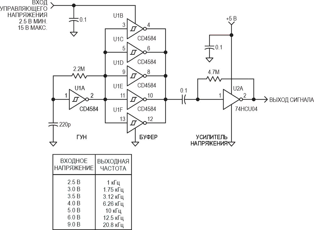
Изменяя напряжение питания классического генератора на триггере Шмитта CD4584, можно изменять частоту генерации в диапазоне 50:1. Для поддержания постоянного логического уровня ТТЛ на выходе CD4584 используется инвертор 74HCU04.

MAX13487 от JSMICRO – трансивер RS-485 с автоматическим определением направления передачи

ГУН на КМОП триггере Шмитта

Материалы по теме

  1. Datasheet Texas Instruments CD4069UB
  2. Datasheet Lingxing CD4584

Перевод: AlexAAN по заказу РадиоЛоцман

На английском языке: CMOS Schmitt trigger IC makes VCO

15 предложений от 15 поставщиков
DIODE ZENER TEMP COMPENSATED
AiPCBA
Весь мир
CD4584
Microchip
1 368 ₽
Augswan
Весь мир
CD4584
Microchip
по запросу
LifeElectronics
Россия
CD4584
по запросу
Hi-Tech Circuit Group
Весь мир
CD4584
Microchip
по запросу
ТМ Электроникс. Электронные компоненты и приборы. Скидки, кэшбэк и бесплатная доставка
Для комментирования материалов с сайта и получения полного доступа к нашему форуму Вам необходимо зарегистрироваться.
Имя