Зная о моём интересе к «зелёной» энергетике, друзья подарили мне на день рождения китайский ветрогенератор [1] (его внешний вид показан в начале статьи). В приложенной инструкции утверждалось, что мощность генератора составляет 1000 Вт(!) при скорости ветра 10 м/с.

Некоторое время объёмная коробка кочевала с места на место, пока не нашла пристанище в дальнем углу сарая. Однако осенью, когда огородные заботы отошли на второй план, а солнечных дней стало мало, я вспомнил о «супермощном» ветрогенераторе. Мне пришла в голову мысль подключить его в помощь солнечным панелям, которые заряжали аккумуляторы для декоративной подсветки участка.
Генератор был быстро собран и водружён на трёхметровую металлическую опору, в качестве основания которой послужила тяжеленная 20-дюймовая докатка от «Кадиллака».
Первое же испытание показало, что заявленный китайский киловатт, видимо, следует поделить как минимум на десять. Аккумулятор ёмкостью 1.5 А·ч заряжался от этого генератора двое суток. Поскольку разбирать конструкцию было лень, она ещё долго украшала участок своим футуристическим видом, пока я не нашёл на пункте приёма металлолома выброшенный электроскутер.
Об использовании мотор-колеса от скутера в качестве генератора я где-то читал, так что эта идея не моя. Но настало время сравнить его с китайским «чудом техники».
Был собран испытательный стенд, где генератор приводился в движение двигателем постоянного тока через ременную передачу. Регулировка оборотов позволяла менять скорость ротора от 0 до 5 оборотов в секунду. При радиусе крыльчатки ветрогенератора 45 см это соответствовало линейной скорости кромки крыла около 11 м/с.
Испытания заключались в измерении тока заряда аккумулятора, предварительно разряженного до 10 В, при скорости вращения генератора 5 об/с. Китайский генератор «выдавил» из себя ток всего в 0.25 А. Мотор-колесо обеспечило зарядный ток в 2 А, но это был его максимум. При снижении частоты вращения до 1.5 об/с (скорость кромки крыла ~4.2 м/с) ток упал до нуля.
Я решил перемотать катушки статора генератора более тонким проводом, чтобы повысить выходное напряжение на низких оборотах. Однако, вскрыв генератор, я обнаружил, что обмотки статора были намотаны в четыре провода. Перематывать ничего не потребовалось – нужно было просто соединить провода в каждой обмотке последовательно. Что я и сделал.
Испытания модернизированного генератора показали, что напряжение холостого хода существенно возросло, но максимальный ток упал из-за возросшего сопротивления обмоток (2.8 Ом на фазу).
Напрашивалось решение для увеличения тока заряда использовать импульсный понижающий преобразователь, у которого выходной ток может превышать входной.
Испытания на стенде показали, что с применением DC/DC-преобразователя ток заряда аккумулятора разряженного до 10 В, составляет около 0.45 А при 1.5 об/с. Выходное напряжение преобразователя было ограничено на уровне 14.7 В, а ток на уровне 0.5 А. Такое ограничение тока создаёт щадящую нагрузку на генератор.
Оставалось решить ключевую проблему всех ветрогенераторов: по мере заряда аккумулятора нагрузка на генератор падает, и входное напряжение может достигать опасных значений. Напряжение холостого хода генератора на базе мотор-колеса при 5 об/с составило 70 В.
Чтобы защитить преобразователь, в контроллер была добавлена схема ограничения входного напряжения на безопасном уровне (в нашем случае 27 В).
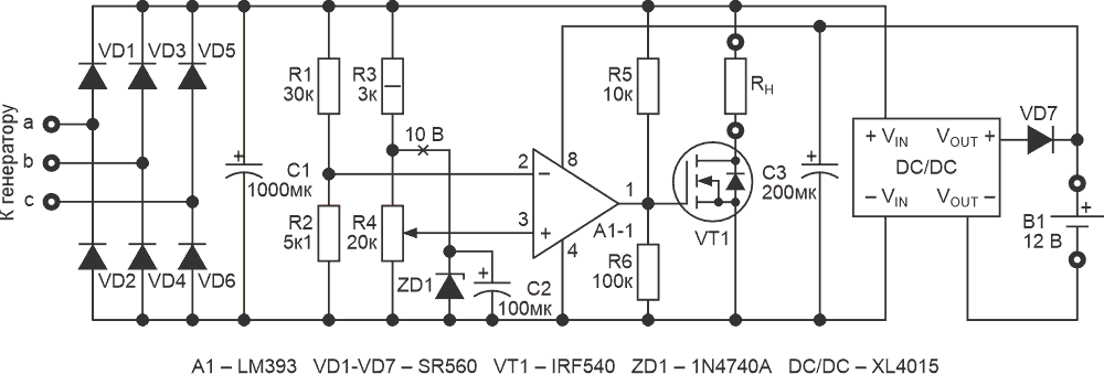
Принципиальная схема контроллера представленная на Рисунке 1, достаточно проста и не требует детальных пояснений.
![]() |
|
| Рисунок 1. | Принципиальная схема контроллера ветрогенератора. |
Входное напряжение от генератора выпрямляется диодным мостом VD1-VD6. Резистором R4 выставляется порог срабатывания компаратора A1.1. При превышении порогового напряжения компаратор открывает транзистор VT1, который подключает буферную нагрузку RН к выходу выпрямителя. Это увеличивает нагрузку на генератор и эффективно ограничивает рост входного напряжения.
В моей конструкции в качестве буферной нагрузки используется светодиодный COB-модуль (24 В/10 Вт). В видеоприложении к статье показан процесс тестирования контроллера при малой нагрузке на генератор.
Заключение
Применение ветрогенераторов с крыльчаткой, расположенной на относительно небольшой высоте, в нашем регионе не имеет практического смысла, и такие ветряки являются скорее декоративными элементами.
В то же время я не исключаю, что авторские решения с большей площадью лопастей и тщательно подобранными параметрами генераторов могут найти практическое применение.
Дополнение
- Реквизиты ветрогенератора на сайте продавца: Производитель MARS ROCK
- Номер модели: 5D-400-12V
- Сертификация: Евротест (СЕ), FCC, RoHS
- Ссылка на сайт продавца (актуальна на момент выхода статьи)
Примечание: Один и тот же товар продается с указанной мощностью в 400, 1000 и 5000 Вт.
Материалы по теме
- Datasheet Taiwan Semiconductor 1N4740A
- Datasheet Vishay IRF540
- Datasheet Texas Instruments LM393
- Datasheet Won-Top Electronics SR560
- Datasheet XLSEMI XL4015




Купить LM393 на РадиоЛоцман.Цены


