Новости
Статьи
Библио
Схемы
Datasheets
Сайты
Приборы
Цены
Форум
Еще
Новости
Статьи
Библио
Datasheets
Сайты
Приборы
Подписка на обновления
Журнал «РадиоЛоцман»
Авторы
Datasheet.ru
Объявления
О РадиоЛоцмане
Авторам
Вакансии
Сотрудничество
Реклама
Контакты
en - English
Поиск
Подразделы
Arduino
Авто
Автозвук
Автоматика
Аналог. схемы
Аудио
Безопасность
Беспроводные
Бытовая
Ветроэнер-ка
Видео
Видеокамеры
Вред.рецепты
Высоковольт.
Генераторы
ИИ
Игры
Измерения
Инстр. и тех.
Интерфейсы
История электроники
Квантовые компьютеры
Компьютеры и
Лазер
Медицина
Мониторы
Музыка
Начинающим
Обработка сигналов, фильтры
Перс.технолог
Печат.платы
Питание
Платформы
Применение МК
Р/у модели
Радио
Радиолокация
Ретро
Робототехника
САПР и ПО
Светотехника
Сети
Силовая эл-ка
Солнечная эн.
Сотовая связь
Спутник.обор.
ТВ
Телефон
Теория
Ук.применению
Усилители
Фотоника
Цифровые
Производители
Схемы
Еще один миниатюрный драйвер …
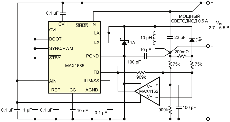
Еще один миниатюрный драйвер мощных светодиодов отдает ток 0.5 А и работает при напряжениях от 2.7 до 6.5 В
Авторы
Alfredo Saab, Steve Logan
Основной документ
Статья «
Драйверы мощных светодиодов без внешних силовых ключей
»
Описание
Рисунок 3
Формат / Размер файла
PDF
/
21 Кб
Язык документа
русский
Скачать PDF
Другие материалы из основного документа
Статья «
Драйверы мощных светодиодов без внешних силовых ключей
»
Рисунок 1. Этот миниатюрный 1-амперный драйвер мощных светодиодов работает рассчитан на входные напряжения от 3.6 до 6.5 В
Рисунок 2. Подобно схеме на Рисунке 1, этот миниатюрный 1-амперный светодиодный драйвер работает при напряжениях от 3.6 до 6.5 В, но не требует токоизмерительного резистора
Рисунок 3. Еще один миниатюрный драйвер мощных светодиодов отдает ток 0.5 А и работает при напряжениях от 2.7 до 6.5 В
Рисунок 4. Эта миниатюрная схема драйвера светодиодов, выдающая ток 1 А, работает при напряжениях от 8 до 50 В и управляет тремя последовательно соединенными светодиодами
Рисунок 5. В остальном эта схема похожа на схему на Рисунке 4, но не требует токоизмерительного резистора
Хотите получать уведомления о выходе новых материалов на сайте?
Подпишитесь на рассылку!
Срезы
Измерения
Микроконтроллеры
Силовая Электроника
Электронные компоненты
Ремонт техники
Подписка на обновления
Журнал «РадиоЛоцман»
Реклама
Размещение прайс листов
Контакты