Shenler: реле, интерфейсные модули

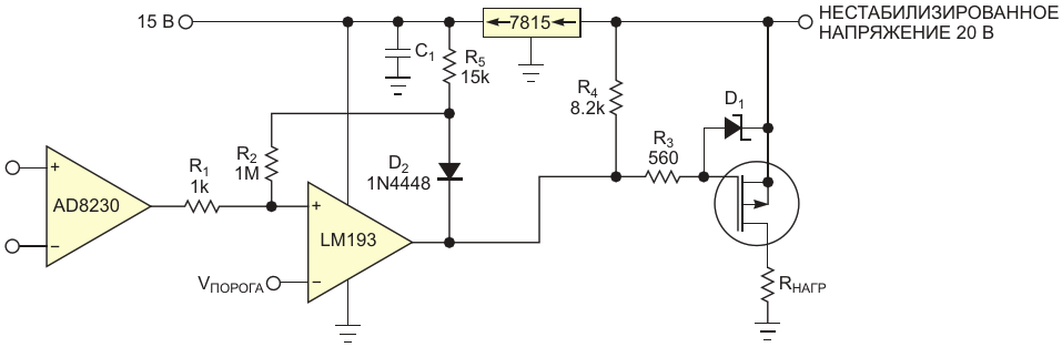
Резистор R5 и диод, выполняющий функцию «ИЛИ», изолируют цепь гистерезиса от источника питания и поддерживают порог переключения постоянным независимо от изменений напряжения питания

АвторыPeter Demchenko
Основной документСтатья «Компаратор напрямую управляет затвором мощного MOSFET»
ОписаниеРисунок 2
Формат / Размер файлаPDF / 15 Кб
Язык документарусский

Резистор R sub 5  /sub и диод, выполняющий функцию «ИЛИ», изолируют цепь гистерезиса от источника питания и поддерживают порог переключения постоянным независимо от изменений напряжения питания

АЦП азиатских производителей. Часть 3. Многоканальные АЦП с синхронной выборкой

Другие материалы из основного документа

ТМ Электроникс. Электронные компоненты и приборы. Скидки, кэшбэк и бесплатная доставка