Shenler: реле, интерфейсные модули

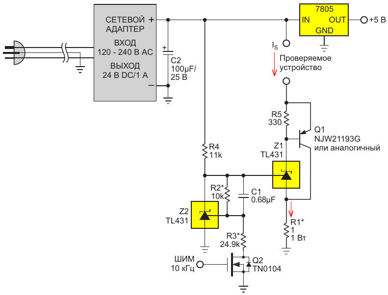
Комбинация источника втекающего тока и небольшого источника питания системы, где максимальные значения тока IS и напряжения VS равны 1 А и 20 В, соответственно, и IS = D

АвторыStephen Woodward
Основной документСтатья «Прецизионный программируемый источник втекающего тока»
ОписаниеРисунок 6
Формат / Размер файлаPDF / 21 Кб
Язык документарусский

Комбинация источника втекающего тока и небольшого источника питания системы, где максимальные значения тока I sub S  /sub и напряжения V sub S /sub  равны 1 А и 20 В, соответственно, и I sub S /sub  = D

АЦП азиатских производителей. Часть 3. Многоканальные АЦП с синхронной выборкой

Другие материалы из основного документа

ТМ Электроникс. Электронные компоненты и приборы. Скидки, кэшбэк и бесплатная доставка