Диафрагма конденсаторного микрофона, фактически, является подвижной обкладкой конденсатора. Если конденсатор заряжен, при колебаниях диафрагмы относительно противоположной обкладки на нем возникает переменное напряжение звуковой частоты. Емкость капсюля конденсаторного микрофона составляет от 10 до 60 пФ, а это значит, что для получения плоской АЧХ необходим конвертер импеданса с исключительно большим входным сопротивлением.
Традиционный конвертер представляет собой истоковый повторитель на полевом транзисторе с управляющим p-n переходом, дополненный усилителем и схемой развязки питания, подаваемого со стороны микшерной консоли по те же жилам микрофонного кабеля, которые используются для передачи сигнала. Сбалансированная пара проводов, подключенная к выводам 2 и 3 разъема XLR, доносит это положительное постоянное напряжение, называемое фантомным питанием, до схемы конвертера. Общим выводом является контакт 1 разъема. Для разделения сигнала и питания усилительная и развязывающая часть схемы содержат звуковой трансформатор или несколько конденсаторов.
Блокировочные конденсаторы большой емкости могут быть источником значительных звуковых искажений [1]. В то же время, конденсаторы самого высокого качества, из-за ограниченного объема микрофонов, редко используются в подобных схемах. Однако можно сделать преобразователь импедансов, в котором совсем нет блокировочных конденсаторов.
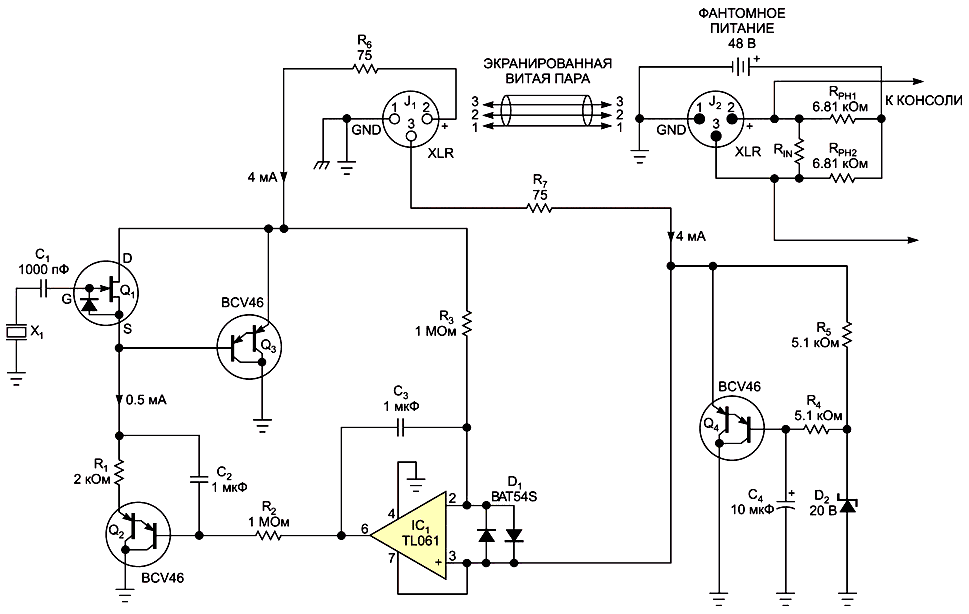
На Рисунке 1 показана схема самобалансирующегося преобразователя импедансов. Капсюль поляризованного электретного конденсаторного микрофона X1 подключен к затвору транзистора Q1 с управляющим переходом и большим входным сопротивлением. Нагрузкой истокового повторителя Q1 служит генератор переменного тока на транзисторе Q2. Благодаря конденсатору C2 транзистор Q2 имеет высокий импеданс, но хорошо фиксирует постоянное напряжение на истоке Q1.
![]() |
|
| Рисунок 1. | Обратная связь уравновешивает постоянное напряжение на проводниках симметрично-парного кабеля, питающих преобразователь импеданса Q1. |
Фантомное питание 48 В подается на схему со стороны микшерной консоли по микрофонному кабелю через резисторы RPH1 и RPH2. С эмиттера Q2 сигнал поступает на эмиттерный повторитель Q3, нагрузкой которого служит резистор RPH1 на противоположном конце кабеля. Сигнал с эмиттера Q3 управляет режимом стока полевого транзистора Q1, уменьшая размах переменного напряжения между затвором и стоком, и снижая, таким образом, входную емкость Q1. Через резистор RPH2 питается параллельный стабилизатор напряжения на транзисторе Q4 и стабилитроне D2. Фильтр R4, C4 ослабляет шумы стабилитрона. Интегратор на микросхеме IC1 сравнивает постоянные напряжения на контактах 2 и 3 разъема XLR и через транзисторы Q2 и Q3 поддерживает их разность в пределах собственного напряжения смещения ОУ. Таким образом, если микрофонный вход со стороны микшерной консоли имеет трансформаторную связь, потенциалы обоих концов обмотки трансформатора будут одинаковы. А это означает, что постоянный ток не течет через обмотку и не насыщает сердечник. Допустимое входное синфазное напряжение микросхемы IC1 должно быть не меньше напряжения положительной шины питания. В частности, подойдут ОУ с входными каскадами на P-канальных полевых транзисторах с управляющим переходом. Таблицы 1 и 2 и Рисунок 2 демонстрируют типичные характеристики конвертера импеданса.
Таблица 1. Характеристики конвертера импеданса
|
Входное сопротивление
микшерной консоли RIN |
Пиковое входное
напряжение отсечки |
Входное напряжение
при искажениях –80 дБ (0.01%) |
|
1.2 кОм
|
3.1 В
|
140 мВ с.к.з.
|
|
2.4 кОм
|
5.8 В
|
750 мВ с.к.з.
|
|
10 кОм
|
13.6 В
|
3.1 В с.к.з.
|
Таблица 2. Характеристики схемы при использовании различных типов полевых транзисторов
|
Транзистор Q1
|
Взвешенное напряжение
шумов (мкВ с.к.з.) |
|
2SK596
|
4
|
|
2SK660
|
3.6
|
|
2SK2219
|
4.1
|
|
TF202C
|
4.6
|
![]() |
|
| Рисунок 2. | На характер зависимости плотности напряжения шумов от частоты в схеме, изображенной на Рисунке 1, влияет тип входного полевого транзистора Q1. Импеданс источника X1 равен 10 пФ. |
Ссылки
- Gaskell, Robert-Eric, «Capacitor "Sound" in Microphone Preamplifier DC Blocking and HPF Applications: Comparing Measurements to Listening Tests», Audio Engineering Society, Presentation 130, Paper 8350, May 2011, pg 1, http://bit.ly/zVcgtc.








