
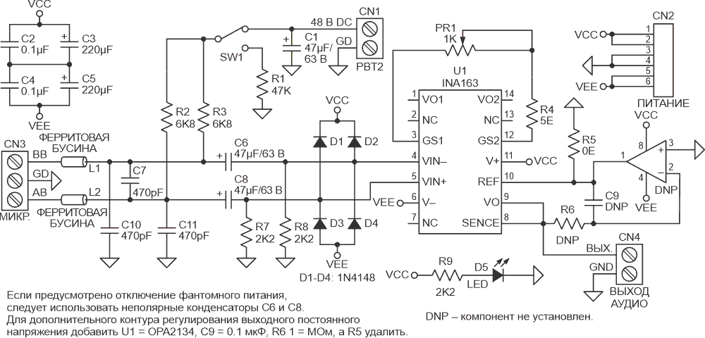
В статье описывается микрофонный предусилитель профессионального качества с фантомным питанием (Рисунок 1). Проект создан с использованием микросхемы INA163. Микросхема представляет собой монолитный инструментальный усилитель с очень низким уровнем шумов и искажений. Резисторы R2 и R3 обеспечивают путь тока для стандартного источника фантомного питания 48 В удаленного микрофона. Ползунковый переключатель SW1 позволяет отключать фантомное питание. Конденсаторы C6 и C8 предназначены для блокировки напряжения фантомного питания на входах микросхемы INA163. Для дополнительной защиты входов от электростатических разрядов и «горячего» подключения добавлены четыре диода 1N4148 (D1-D4), включенные между входами и линиями питания. Резисторы R7 и R8 обеспечивают путь для входного тока смещения усилителя INA163. Усиление устанавливается потенциометром PR1, включенным последовательно с R4. Максимальное усиление определяется резистором R4. Наименьшее усиление определяет общее сопротивление R4 + PR1. Для получения линейной зависимости (в дБ) усиления от угла поворота движка потенциометр PR1 должен иметь обратную логарифмическую характеристику. Светодиод D5 используется для индикации питания. Элементы L1, L2, C7, C10 и C11 защищают входы от электромагнитных и радиочастотных помех.
![]() |
|
| Рисунок 1. | Принципиальная схема микрофонного предусилителя с фантомным питанием. |
Дополнительный контур регулирования выходного постоянного напряжения
Входной ток смещения (типичное значение 100 нА) создает постоянное дифференциальное входное напряжение смещение, которое приводит к смещению выходного напряжения. Как правило, это основной источник выходного напряжения смещения. При максимальном усилении 1000 (60 дБ) выходное напряжение смещения может достигать нескольких вольт. Это может быть вполне приемлемо, если выход связан со следующим каскадом по переменному току. Для решения этой проблемы предусмотрена дополнительная схема. Недорогой операционный усилитель U2A с полевыми транзисторами на входах, включенный в цепь обратной связи, снижает выходное постоянное напряжение до 0 В. Операционный усилитель не входит в тракт прохождения аудиосигнала и не влияет на его качество.
Для добавления дополнительного контура регулирования выходного постоянного напряжения нужно сделать следующее:
- Добавить U2A: усилитель OPA2134, корпус SOIC8
- Добавить C9: керамический конденсатор 0.1 мкФ/50 В, SMD 0805
- Добавить R6: резистор 1 МОм 5%, SMD 0805
- Удалить резистор R5
Подключения и другие детали
- CN1: контакт 1 – вход фантомного питания +48 В, контакт 2 – земля
- CN2: контакты 1 и 2 – VCC +15 В, контакты 3 и 4 – земля, контакты 5 и 6 – VEE –15 В
- CN3: контакт 1 – BB, вход микрофона –VIN; контакт 2 – земля, контакт 3 – AB, вход микрофона +VIN
- CN4: контакт 1 – выход аудио, контакт 2 – земля
- D5: светодиод индикации питания
- SW1: выключатель фантомного питания
Примечание: если предусмотрено отключение фантомного питания, конденсаторы C6 и C8 следует выбрать неполярными.
Основные характеристики
- Двуполярный источник питания ±15 В
- Светодиод индикации питания
- Ползунковый переключатель для включения/выключения фантомного питания
- 3-контактная винтовая клемма для подключения микрофона
- 2-контактная винтовая клемма для подключения аудио выхода
- 2-контактная винтовая клемма для входа фантомного питания 48 В
- 6-контактный штыревой разъем для подключения питания
- Усиление до 1000 В/В (60 дБ)
- Потенциометр регулировки усиления PR1
- Размеры печатной платы 60.17 × 39.85 мм
- 4 монтажных отверстия диаметром 3 мм
На Рисунке 2 показана схема подключения усилителя.
![]() |
|
| Рисунок 2. | Схема подключения предусилителя. |
Файлы проекта в формате Gerber можно скачать по ссылке в разделе Загрузки. Схема размещения элементов на печатной плате приведена на Рисунке 3.
![]() |
|
| Рисунок 3. | Схема размещения элементов на печатной плате. |






Купить INA163 на РадиоЛоцман.Цены


