Производители оптронов характеризуют свои устройства по коэффициенту передачи тока (current-transfer ratio, CTR), и в техническом описании оптопары всегда указываются диапазоны значений CTR. К сожалению, диапазон CTR может быть слишком широк для некоторых приложений, что требует входного отбора устройств, когда требуется более жесткий допуск.
Оптопары часто используются в цепях обратной связи импульсных источников питания. CTR определяет усиление по постоянному току частотной характеристики источника питания с разомкнутым контуром обратной связи, что влияет на запас контура по фазе. Оптопара влияет на множество рабочих параметров, поэтому разброс CTR между устройствами может привести к тому, что по результатам производственных испытаний потребуется отбраковка источника питания. В этом случае для устранения неполадок необходимо измерить CTR.
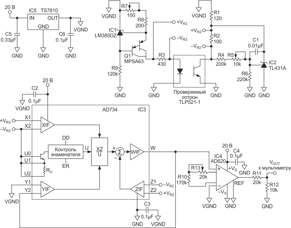
С помощью схемы, показанной на Рисунке 1, можно измерять CTR на выходе VOUT с помощью мультиметра. Помимо использования в качестве источника питания для схем тестируемого устройства, 10-вольтовый выход стабилизатора IC5 также обеспечивает виртуальную землю для микросхемы IC3, что позволяет последней работать от одного однополярного источника.
![]() |
|
| Рисунок 1. | Эта схема позволяет напрямую считывать CTR тестируемого устройства с помощью мультиметра, подключенного к выходу VOUT. |
В компании TDK мы используем эту схему для тестирования оптопары TLP521-1(GR). Мы измеряем CTR устройства при фиксированных значениях прямого тока IF и напряжения коллектор-эмиттер VCE. Микросхема IC1 и окружающие ее цепи образуют источник стабильного тока (IF = 5 мА), обеспечивающий управление светодиодом тестируемого устройства. Микросхема IC2 и окружающие ее цепи образуют параллельный регулятор, который поддерживает фиксированное напряжение VCE тестируемого устройства, равное 5 В. CTR определяется как отношение IC/IF.
Для расчета IC (тока коллектора оптоизолятора) и IF измеряются напряжения VR2 и VR3 на резисторах R2 и R3, соответственно:

и

Остальные схемы предназначены в основном для формирования сигнала.
Аналоговый умножитель IC3 работает как делитель, на выходе которого получается сигнал W с передаточной функцией:

Выходное напряжение микросхемы IC3 питает усилитель IC4, удаляет смещение 10 В и усиливает сигнал с коэффициентом усиления:

Резисторный делитель R12 и R11 снижает выходное напряжение IC4 в 3 раза. Таким образом,

Напряжение VOUT представляет CTR оптопары.
Подстроечные резисторы R5, R7 и R13 позволят откалибровать начальную ошибку микросхем IC1, IC2 и IC3. Регулировкой значения R7 уменьшают начальную ошибку опорного тока, формируемого микросхемой IC1. Для этого измеряют напряжение на резисторе R3 и вращают R7 до тех пор, пока напряжение на R3 не станет равно 2.15 В. Потенциометр R5 позволяет корректировать ошибку микросхемы IC2. Измеряя напряжение VCE тестируемого устройства, резистор R5 вращают до тех пор, пока VCE не станет равно 5 В.
При использовании схемы мы обнаружили, что основной вклад в ошибку выходного напряжения VOUT вносит коэффициент усиления микросхемы IC3. Измеряя напряжения VR3 (следовательно, IF), VR2 (следовательно, IC) и VOUT одновременно, мы можем подстроить R13 так, чтобы выходное напряжение VOUT отражало фактическое соотношение IC/IF.
Микросхема IC5 – это 10-вольтовый регулятор TS7810, выходное напряжение которого обозначено как VGND (virtual ground, виртуальная земля). Это напряжение служит источником, питающим микросхемы IC1, IC2 и тестируемое устройство. Оно также формирует потенциал виртуальной земли для микросхемы IC3 (AD734), что позволяет устройству работать от однополярного источника питания.
Тестовая схема позволяет нам оценивать CTR оптрона TLP521-1, но без внесения изменений ее также можно использовать для проверки многих типов оптопар с CTR в пределах от 1 до примерно 3.8. Факторы, которые могут ограничивать способность схемы измерять диапазон CTR, включают в себя «rail-to-rail» возможности микросхемы IC3 и мощность, рассеиваемую стабилизатором IC2. Если необходимо адаптировать тестовую схему из-за того, что рабочие параметры оптрона выводят ее из линейной области, можно по мере необходимости изменить сопротивления резисторов R1, R2, R3, R7 и R8.




Купить AD620 на РадиоЛоцман.Цены


