Рассмотрено устройство и принцип работы логических элементов с входной и/или выходной статической или динамической памятью. В отличие от традиционных логических элементов, переключение которых происходит при одновременной подаче на входы управляющих сигналов, переключение рассматриваемых логических элементов происходит как при одновременной, так и при разнесенной во времени подаче управляющих сигналов. Логические элементы с динамической памятью отличаются возможностью временного хранения уровня входного управляющего или выходного сигнала.
Логические элементы с раздельной статической входной памятью предназначены для регистрации редко наблюдаемых во времени событий. Принципиальное отличие этих элементов от традиционных заключается в том, что изменение состояния классических логических элементов происходит только в случае одновременного появления на входах управляющих сигналов, в то время как в рассматриваемых ниже логических элементах управляющие сигналы могут быть разнесены во времени.
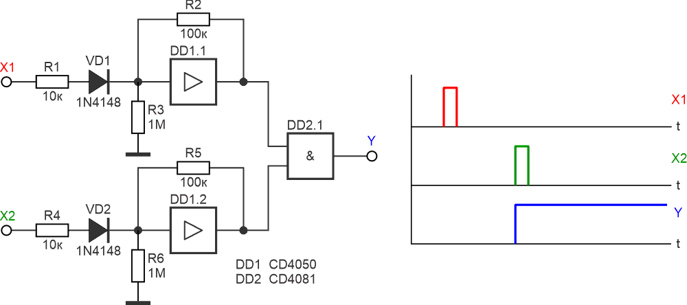
На Рисунке 1 показан двухвходовый логический элемент, а также приведена диаграмма его работы во времени. При подаче на любой из входов логического элемента управляющего сигнала уровня логической единицы происходит защелкивание этого входа. Такое состояние может продолжаться неопределенное время. В случае, если на второй вход одновременно или через некоторый интервал времени поступит управляющий сигнал уровня логической единицы, за счет использования элемента DD2.1 AND на выходе устройства Y происходит переключение уровня выходного напряжения. Вернуть устройство в исходное состояние возможно временным снятием питающего напряжения или соединением входов повторителей напряжения DD1.1 и DD1.2 с общей шиной. Количество входов логического элемента может быть расширено за счет использования многовходового элемента DD2.1 AND.
![]() |
|
| Рисунок 1. | Логический двухвходовый элемент с раздельной статической входной памятью и диаграмма его работы. |
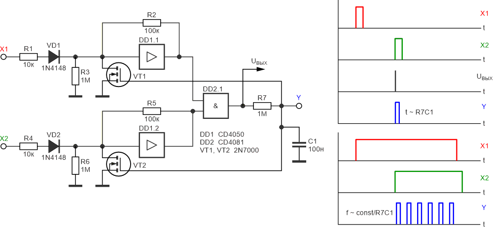
Логический двухвходовый элемент с входной памятью, Рисунок 2, отличается наличием схемы формирователя короткого выходного сигнала, схемы сброса, а также возможностью генерации сигналов прямоугольной формы в случае одновременного присутствия на входах элемента сигналов уровня логической единицы.
![]() |
|
| Рисунок 2. | Логический двухвходовый элемент с раздельной входной памятью, формирователем выходного сигнала и сигнала сброса, а также диаграмма его работы. |
При подаче на управляющие входы не совпадающих во времени сигналов уровня «лог. 1» на выходе Y устройства формируется короткий управляющий сигнал, длительность которого пропорциональна произведению R7C1. Одновременно происходит сброс состояния входной памяти.
Если на оба входа устройства одновременно и длительно поступают управляющие сигналы уровня «лог. 1», устройство переходит в режим генерации импульсов, частота которых обратно пропорциональна произведению R7C1, Рисунок 2.
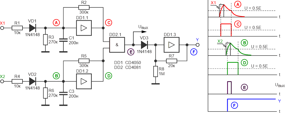
На Рисунке 3 показана схема двухвходового логического элемента с раздельной динамической входной и статической выходной памятью. Устройство отличается наличием поканальной входной емкостной памяти, которая позволяет запоминать на определенный интервал времени уровень входного управляющего сигнала. При поступлении на один из входов логического элемента управляющего сигнала высокого логического уровня на входе и выходе повторителя напряжения (DD1.1 или DD1.2) напряжение высокого уровня сохраняется в течение ограниченного временного интервала, задаваемого параметрами входной RC цепочки. Если второй управляющий сигнал поступает в течение срока хранения предыдущего сигнала, на выходе элемента DD2.1 формируется импульс UВЫХ, а на выходе повторителя напряжения DD1.3 появляется сигнал логической единицы, сбросить который можно лишь за счет отключения питающего напряжения.
![]() |
|
| Рисунок 3. | Логический двухвходовый элемент с раздельной динамической входной емкостной и статической выходной памятью, а также диаграмма его работы. |
Следует отметить, что динамическая память может быть использована и в выходном каскаде логического элемента.









