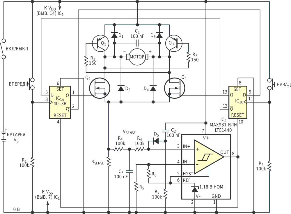
Простой двигатель постоянного тока с постоянными магнитами является неотъемлемой частью множества устройств, таких как игрушки, сервомеханизмы, приводы клапанов, роботы и автомобильная электроника. Во многих из этих приложений двигатель должен вращаться в заданном направлении до тех пор, пока механизм не достигнет конечного положения, после чего двигатель должен автоматически остановиться. Хотя для остановки двигателя в конце хода можно использовать микровыключатели, их размеры, вес и стоимость могут быть непомерно высокими, особенно в недорогих портативных устройствах. Схема на Рисунке 1 представляет собой недорогой, маломощный контроллер двигателя с фиксацией состояния, в котором для остановки двигателя используется измерение тока, а не переключатели. Конструкция оптимизирована для напряжения питания от 3 до 9 В, что делает ее подходящей для систем с батарейным питанием. Чтобы понять, как работает схема, предположим, что перекрестно соединенные триггеры IC1A и IC1B находятся в состоянии сброса, так что на входе D каждого из них присутствует высокий уровень. Поскольку уровни обоих выходов Q низкие, все транзисторы H-моста Q1–Q4 выключены, и двигатель находится в режиме холостого хода.
![]() |
|
| Рисунок 1. | В этом контроллере с фиксацией состояния для остановки двигателя используется измерение тока, а не переключатели. |
Кратковременное замыкание кнопки ВПЕРЕД фиксирует выход Q триггера IC1A в состоянии «лог. 1» и открывает MOSFET Q2. Это, в свою очередь, обеспечивает смещение транзистора Q3, заставляя двигатель вращаться в прямом направлении. Теперь схема защелкнута, и, поскольку на входе D триггера IC1B теперь низкий уровень, замыкание кнопки НАЗАД не окажет влияния на H-мост, и двигатель продолжит вращение по часовой стрелке. Микросхема IC2 содержит компаратор и выход источника опорного напряжения (с номинальным значением 1.182 В), определяемого шириной запрещенной зоны, на выводе REF (вывод 6). Ток якоря двигателя создает на токоизмерительном резисторе RSENSE напряжение VSENSE. Компаратор сравнивает напряжение VSENSE на входе IN+ с опорным напряжением, установленным резисторами R5 и R6 на выводе IN–. В условиях нормальной работы напряжение VSENSE ниже напряжения на входе IN–, и выходной уровень компаратора на выводе 8 низкий. Однако когда механизм в крайнем положении достигает концевого упора, ток якоря двигателя быстро увеличивается, вызывая соответствующее увеличение напряжения VSENSE. Компаратор обнаруживает это увеличение, и на его выходе появляется «лог. 1», сбрасывающая триггер IC1A. Транзисторы Q2 и Q3 теперь выключаются, и двигатель останавливается.
Поскольку на входе D триггера IC1B теперь «лог. 1», замыкание кнопки НАЗАД зафиксирует на его выходе Q высокий уровень. В результате включатся транзисторы Q4 и Q1 в противоположном плече H-моста, так что двигатель теперь будет вращаться против часовой стрелки, в обратном направлении. На входе D триггера IC1A теперь низкий уровень, который блокирует кнопку ВПЕРЕД, и двигатель продолжает вращаться в обратном направлении до тех пор, пока механизм не достигнет противоположного концевого упора. Компаратор снова обнаруживает увеличение тока якоря, сбрасывает триггер IC1B и выключает двигатель. Порог выключения двигателя зависит от сопротивлений резисторов RSENSE, R5 и R6, а также от величины опорного напряжения на выводе REF. Сопротивление RSENSE должно быть порядка нескольких Ом, чтобы гарантировать, что при нормальной нагрузке двигателя падение напряжения VSENSE также будет небольшим. Поддержание низкого уровня напряжения VSENSE позволяет подавать на двигатель практически все напряжение питания и обеспечивать максимально возможное напряжение затвор-исток транзисторов Q2 и Q4. Сопротивления резисторов R5 и R6 должны быть больше 300 кОм, чтобы минимизировать нагрузку на вывод REF. В условиях повышенных помех может потребоваться подключить конденсатор на вывод IN–.
Компоненты фильтра RF и CF служат для двух целей. Они необходимы для сглаживания относительно «скачкообразного» напряжения, возникающего на RSENSE, а также для предотвращения срабатывания компаратора из-за пускового тока двигателя при включении. Значений 100 кОм и 100 нФ должно быть достаточно, но для определения постоянной времени, оптимальной для вашего приложения, могут потребоваться некоторые эксперименты. Компоненты цепи сброса C2, D5 и R7 обеспечивают высокий уровень выходного сигнала компаратора при включении питания. Все транзисторы H-моста следует выбирать такие, чтобы при максимальном токе двигателя их напряжение насыщения было минимальным. Выбирайте транзисторы Q1 и Q3 с низким напряжением насыщения и убедитесь, что MOSFET Q2 и Q4 могут достигать максимального обогащения при минимальном рабочем напряжении. В зависимости от типа используемых MOSFET, может потребоваться последовательно с каждым затвором добавить резистор для предотвращения паразитных колебаний.
Резисторы R2 и R3 нужно выбирать так, чтобы при минимальном напряжении питания обеспечить достаточные токи баз транзисторов Q1 и Q3. В зависимости от области применения возможна замена Q1 и Q3 на p-канальные MOSFET; в этом случае сопротивления резисторов R2 и R3 могут быть достаточно большими. Обратные диоды D1–D4 необходимы для коммутации токов, создаваемых противо-ЭДС двигателя при выключении. Для подавления помех, создаваемых щетками двигателя, может потребоваться конденсатор C1. Ток, потребляемый схемой в состоянии покоя (на холостом ходу), чрезвычайно мал, что делает ее идеально подходящей для систем с питанием от батарей. Измерения на макетной плате, работающей от источника питания 9 В, показали, что ток покоя составляет всего 9.5 мкА. Схему можно адаптировать для создания версии без фиксации, в которой вращение двигателя в любом направлении происходит только при нажатой соответствующей кнопке. Однако этот подход заключается не просто в стробировании выходного сигнала компаратора с помощью каждой кнопки; это действие лишь вызовет сбой двигателя в точке выключения. Вместо этого необходимо снова защелкнуть выходной сигнал компаратора и добавить некоторую дополнительную логику в виде счетверенного логического элемента «ИЛИ-НЕ». На Рисунке 2 показана схема, в которой элементы «ИЛИ-НЕ» IC3B и IC3D управляют H-мостом, а компаратор управляет входами сброса триггера на Рисунке 1.
![]() |
|
| Рисунок 2. | Это дополнение к схеме на Рисунке 1 позволяет получить контроллер без фиксации состояния, с которым двигатель вращается только при замкнутой соответствующей кнопке. |
Двигатель вращается в прямом направлении только до тех пор, пока нажата кнопка ВПЕРЕД; отпускание кнопки останавливает двигатель. Пока кнопка остается замкнутой, логический элемент IC3A удерживает вход D триггера IC1B в низком состоянии, тем самым, гарантируя, что кнопка НАЗАД не сможет повлиять на двигатель, пока замкнута кнопка ВПЕРЕД. Отпустив кнопку ВПЕРЕД, можно использовать кнопку НАЗАД для изменения направления вращения двигателя. Опять же, двигатель работает только, пока вы нажимаете кнопку. Из симметрии схемы видно, что нажатие кнопки НАЗАД блокирует любую работу кнопки ВПЕРЕД. Когда механизм достигает концевого упора в любом направлении, компаратор сбрасывает соответствующий триггер и выключает двигатель.





Купить CD4001B на РадиоЛоцман.Цены


