Простой источник тока
Давно известно, что простая комбинация MOSFET с обедненным каналом (а до того, как они стали доступны, – полевого транзистора с управляющим p-n переходом) и резистора позволяет создать простой и удобный источник тока, подобный показанному в правой части Рисунка 1.
![]() |
|
| Рисунок 1. | Вольтамперные характеристики MOSFET DN2540, работающего в режиме обеднения, и схема простого источника тока, выполненного на его основе. |
Это видно из левой части рисунка, на котором показаны зависимости тока стока от напряжения стока при различных напряжениях затвор-исток MOSFET DN2540. Как только напряжение на стоке поднимается выше определенного уровня, дальнейшее увеличение вызывает лишь очень небольшое увеличение тока стока (незаметное в данном масштабе). Этой простой схемы может быть достаточно для многих приложений, если не считать того, что напряжение затвор-исток VGS, требуемое для определенного тока стока, будет меняться в зависимости от температуры и производственного разброса. Для получения тока стока с любой требуемой степенью точности требуется что-то еще.
Альтернативные схемы источников тока
И поэтому мы обращаемся к чему-то вроде схем на Рисунке 2.
![]() |
|
| Рисунок 2. | Источники тока с более предсказуемыми токами на основе MOSFET IXYS (слева) и на основе регулятора напряжения Texas Instruments (справа). |
В этих схемах мы видим микросхемы семейства 431, стабилизирующие напряжения истока MOSFET и эмиттера биполярного транзистора. Схема Texas Instruments справа нуждается в использовании конденсатора для подавления генерации, и мой опыт показывает, что он также необходим и для схемы IXYS слева.
Хотя резисторы RL1, RS и R1 пропускают к своим соответствующим транзисторам точные, хорошо стабилизированные токи, резисторы RB и R этого не делают. Ток через RB зависит от плохо контролируемого напряжения VGS, а на ток через R влияют любые колебаний напряжения VBATT.
Схема на MOSFET представляет собой истинно двухвыводной источник тока, поэтому нагрузка может быть подключена последовательно с источником тока как к его положительному, так и к отрицательному выводу. Но тогда на нагрузку всегда будет влиять плохо контролируемый ток через резистор RB.
Биполярный транзистор является частью трехвыводной схемы, и для того, чтобы на нагрузку не влиял обусловленный напряжением VBATT ток через резистор R, она может быть подключена только между VBATT и коллекторами биполярных транзисторов. Тем не менее, изменения VBATT могут привести к возникновению токов, которые не будут полностью подавлены на катоде TLA431 и, следовательно, к возникновению неконтролируемых токов в биполярных транзисторах и, соответственно, в нагрузке.
Истинно двухвыводной источник тока
Эти ограничения в характеристиках схемы показаны на Рисунке 3. При анализе я, как всегда, опираюсь на максимальные и минимальные значения из технических описаний, если они доступны, но, когда их нет, использую типовые значения и заявляю об этом.
Регулятор U1 устанавливает напряжение стока VS равным

и добавляет ток

к току стока MOSFET.
Дополнительный ток стока определяется выражением

Число «2» обусловлено тем, что токи, протекающие через резисторы R2 и R1 идентичны (без учета влияния эффекта Эрли на транзистор Q1). Ток через R1 практически постоянен независимо от значения VGS. Этот ток обеспечивает работу регулятора U1.
Точность полного постоянного тока, протекающего через нагрузку, ограничена отклонениями сопротивлений резисторов R1–R5, точностью источника опорного напряжения U1 и величиной зависящего от температуры напряжения база-эмиттер VBE биполярного транзистора. (Максимальный ток обратной связи микросхемы U1 в диапазоне рабочих температур составляет пренебрежимо малую величину 1 мкА).
Для работы микросхемы U1 требуется не менее 100 мкА, поэтому резистор R5 выбран таким, чтобы обеспечить ток 150 мкА. Согласно техническому описанию onsemi, при таком токе и в диапазоне рабочих температур Q1 типовое напряжение насыщения коллектор-эмиттер транзистора 2N3906 составляет 50 мВ. Добавьте это к 15 мВ, падающим на R1, и в общей сложности получится 65 мВ, что является минимально достижимым значением напряжения затвор-исток VSG.
Соответственно, мы немного, но не можем точно сказать на сколько, отстаем от максимального тока стока, гарантированного для транзистора (известны только напряжения VDS = 25 В и VGS = 0 В при 25 °C) в его техническом описании. С другой стороны, при прочих равных условиях, напряжение VGS, равное –3.5 В, гарантирует ток стока менее 10 мкА. В этом случае микросхема U1 и схема в целом будут работать должным образом при напряжении VS, равном 5 В.
Более высокие температуры могут потребовать более отрицательного напряжения VGS (максимум на –4.5 мВ/°C) и, следовательно, больших значений VS и, соответственно, R5. Это необходимо для того, чтобы при любых условиях напряжение на катоде U1 оставалось выше 1.24 В.
Напряжение стабилитрона D2 было выбрано таким, чтобы в сумме с падением напряжения на диоде D1 оно было больше VS, но меньше наименьшего из двух значений: максимально допустимого напряжения катод-анод микросхемы U1 (18 В) и максимально допустимого напряжения VGS транзистора M1 (20 В). Небольшая емкость диода D1 экранирует остальную часть схемы от емкости стабилитрона, которая в противном случае могла бы привести к возбуждению. Диоды, вероятно, не нужны, но они служат дешевой защитой. При нормальной работе они не пропускают ток и не влияют на работу схемы. C1 обеспечивает стабильную работу.
Регулятор U1 стремится поддерживать постоянное напряжение стока VS независимо от колебаний постоянного и переменного напряжения нестабилизированного источника питания V1. Ему препятствуют (в порядке убывания) величина проводимости цепочки резисторов R3 + R4, падение усиления контура обратной связи U1 с ростом частоты, а также большое сопротивление и малая емкость сток-исток транзистора M1. Тем не менее, схема, построенная на 400-вольтовом MOSFET M1, демонстрирует удивительно хорошие результаты в тестовой схеме, представленной на Рисунке 4.
![]() |
|
| Рисунок 4. | Схема, используемая для проверки сопротивления источника тока на Рисунке 3. |
На Рисунке 5 показаны результаты некоторых измерениях. Сопротивления в мегаомах рассчитываются по формуле

![]() |
|
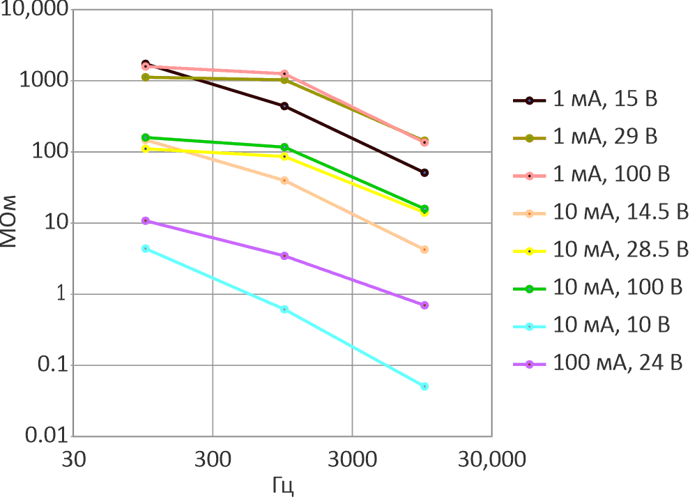
| Рисунок 5. | Построенные кривые сопротивления источника тока на Рисунке 3. |
Наблюдения
Из кривых на Рисунке 5 можно сделать несколько выводов. Главный из них заключается в том, что на низких частотах импеданс Z по переменному току примерно обратно пропорционален току. Более наглядно это выражается так: Z пропорционален сумме сопротивлений R3 + R4, которая задает величину тока. При большем сопротивлении изменения тока создают бóльшие напряжения, которые микросхема 431 может использовать для стабилизации; то есть в цепи обратной связи схемы имеется больше усиления для увеличения импеданса.
Другое явление заключается в том, что на кривых тока 1 и 10 мА импеданс растет гораздо быстрее при увеличении частоты выше 1 кГц. Это согласуется с тем фактом, что коэффициент усиления TLVH431B остается более или менее пологим от постоянного тока до 1 кГц, а затем падает. Следующее явление несколько маскирует этот эффект при более высоком токе 100 мА.
Наконец, при всех токах видно преимущество работы при более высоких значениях напряжения VDS. Это особенно заметно при максимальном токе 100 мА. И это согласуется с тем фактом, что, как видно из вольтамперных кривых MOSFET DN2540, показанных на Рисунке 1, чтобы кривые стали горизонтальными, при более высоких токах требуются более высокие напряжения.
Прецизионный источник тока
Был представлен прецизионный высокоимпедансный источник тока, нечувствительный к напряжениям от среднего до высокого. Его двухвыводная структура позволяет последовательно с ним подключать нагрузку как к положительной, так и к отрицательной шине питания. В отличие от предыдущих конструкций, рабочий ток микросхемы регулятора 431 не зависит ни от напряжения питания истока, ни от напряжения VGS его MOSFET. В результате обеспечивается более предсказуемый постоянный ток, а также более высокие импедансы по переменному току, чем можно было бы получить в противном случае.








Купить TLA431 на РадиоЛоцман.Цены


